找回密码
 注册

快捷登录

QQ登录

只需一步,快速开始

查看: 601|回复: 2

[CET6] 【听力】英语六级考试听力专项练习(2024年6月第一套)带英汉字幕,带答案详解

[复制链接]
发表于 2024-12-6 23:17:31 | 显示全部楼层 |阅读模式
本帖最后由 羽毛先生 于 2024-12-7 00:19 编辑

亮点推荐:

1、将原来传统的听力变成了带有英汉翻译的视频,能听懂的时候就听,听不懂的时候就看。
2、让你更容易适应听力考试的节奏,拿捏出题老师的心态,更好的答题。
3、视频下方还有英语对照,方便你记忆,如果有不会的单词还可以直接选择翻译。

Part II
Listening Comprehension (30 minutes)
Section A
Directions: In this section,you will hear two long conversations.At the endofeach conversation,you will hear four questions.Both the conversation and the questions will bespoken only once.Afteryou hear a question,you must choose the best answerfrom the four choices marked A),B),C)andD).Then mark the corresponding letter on Answer Sheet I with a single line through the centre

Conversation One


W: Thank you formeeting with me, Stephen, at such a shortnotice.
M: Not a problem, Margaret. Now please give me some good news. Haveyou agreed to my last proposal?
W: [1] I have indeed and I wish to sign the agreement, pending one small change to be made a contract
M: Margaret, we've been through this for almost ayear now, back and forth making alterations. Are you sure you want to make a sponsorship deal foryour clients or not? [2] I ask this because frankly, some people at my end are running out of patience
W: I understand your concerns, but as I'm sure you understand, wehold our clients'best interests to be of the utmost concern. We therefore comb through the fine details of all contracts. Rest assured weall appreciate your firm's patience
M: Okay, fine. So what changes do youwish to make?
W: Essentially, we would like the new deal to exclude the Middle East. That'sall.
M:The Middle East? Why?
W: My client has a couple of other prospective marketing deals from companies in the Middle East. Those offers,
should they materialize, would exclusivelyemploy my client's image in the Middle Eastonly. [3] Therefore, in order to avoid any conflict, we would need to ensure that both marketing campaigns do not overlap geographically.
M: What business sector in the Middle East are we talkingabout here?
W: Real estate.
M: Well, that should be okay then. So long as the product is very different from our food and beverage market, there
should be no conflict of interest. Nevertheless, I will have to run this through my people. I don't foresee any
problem, though.[4] The Middle East is a negligible market for us. But I still need to check this with a couple of
departments.

Questions 1 to 4 are based on the conversation you havejust heard.
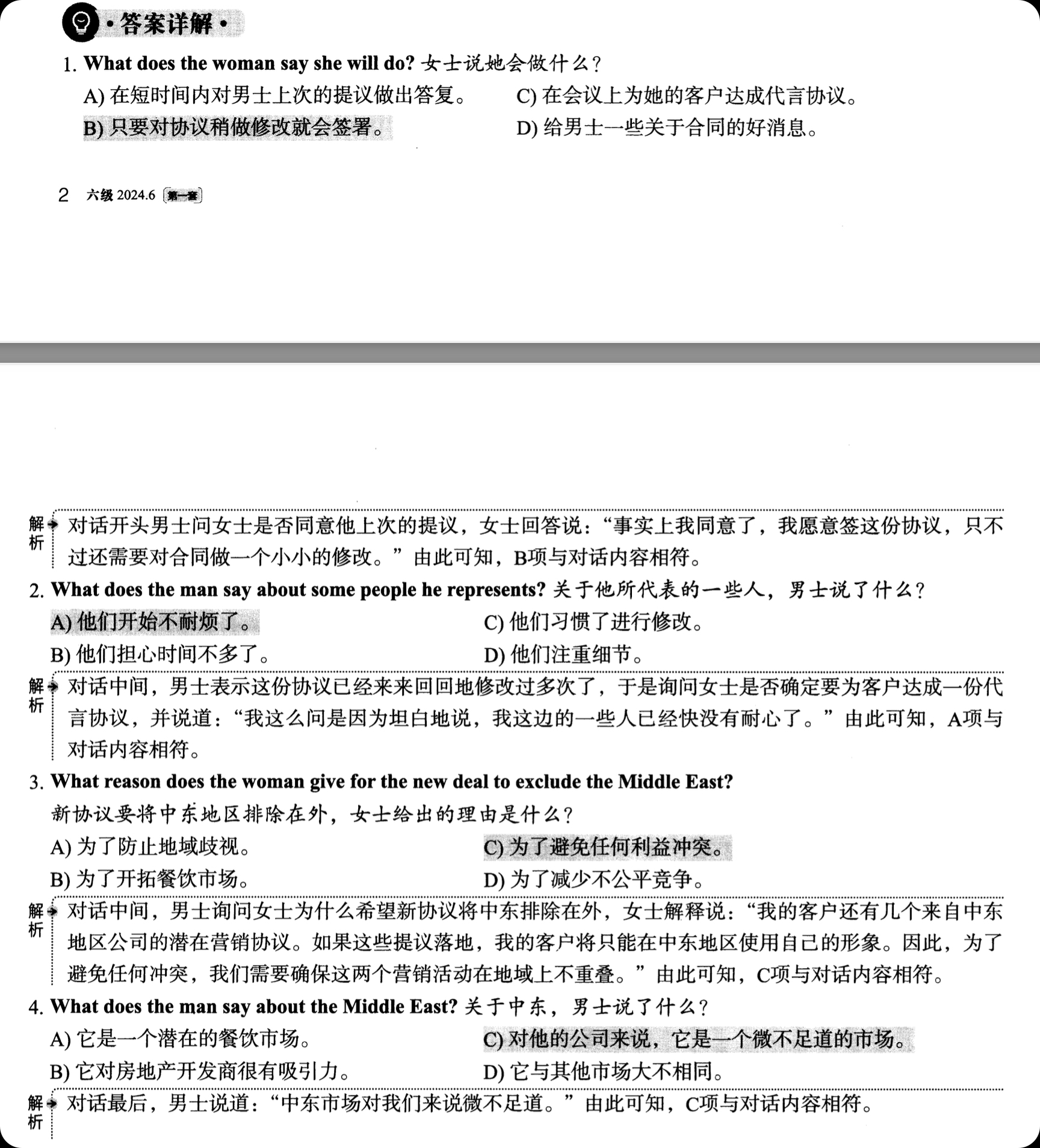
1.What does thewoman say shewill do?女士说她会做什么?
A)Reply to the man's last proposal within a short time.
B)Sign the agreement if one small change is made to it.
C)Make a sponsorship deal for her client at the meeting.
D)Give the man some good news regarding the contract

2.What does the man say about some people he represents?关于他所代表的一些人,男士说了什么?
A)They are becoming impatient.
B)They are afraid time is running out.
C)They are used to making alterations.
D)They are concerned about the details.

3.What reason does the woman give for the new deal to exclude the Middle East?新协议要将中东地区排除在外,女士给出的理由是什么?
A)To prevent geographical discrimination.
B)To tap the food and beverage market.
C)To avoid any conflict of interest
D)To reduce unfair competition

4.What does the man say about the Middle East?关于中东,男士说了什么?
A)It is a potential market for food and beverage.
B)It is very attractive for real estate developers.
C)It is a negligible market for his company.
D)It is very different from other markets.

答案详解:
image.png

Conversation Two


原文:
M: Next, we have a special science-relatednew story. Paula Hancock is at the Denver Observatory. Paula, what is the big story over there?
W: Hi, John. [5] Yes, all the astronomers on site here are very excited. In fact, space enthusiasts all acrossNorth America and the rest ofthe Northern Hemispherewill be congregating on mountaintops tonight towatch the night's sky
M: Why?What's the bigevent? Isthere an eclipse happening soon?
W: [5][6] Tonight, the Earth will come into close proximity with the Oppenheimer comet. It is the closest our planet has been to such a phenomenon in over 100 years. Forthis reason, itis expected thatthousands ofpeoplewill gaze up at the sky tonight in order to seethis formidable object.
M: How faraway is this comet? Will people be able to see it with the naked eye?
W: The Oppenheimercomet willstill be millions of miles away on the edge of our galaxy. But nevertheless, this is a relatively close distance, close enough for people to observein gooddetail through a telescope.[7] People will only see a blur without one. However, that does not mean one needs professional equipment. Even the most ordinary of telescopes should beconducive forpeople to observe and wonder at this flyingobject
M: Manyof ourviewers will be wondering how they too cantakepart in thisonce-in-a-lifetimeevent. Where will this comet be in the sky? How can people find it? W: The comet will be almost exactly due north, at 60 degrees abovethe equator. However, finding the comet is indeed verytricky. [8] And scientists here have told me there are plenty of phone apps that will facilitate this
M: How fantastic! Thank you, Paula, for the information.

问题:
Questions 5 to 8 are based on the conversation you havejust heard.
5.Whatdoes the woman say about all the astronomers at the DenverObservatory?关于丹佛天文台的所有天文学家,女士说了些什么?
A)They are thrilled by a rare astronomic phenomenon
B)They are celebrating a big event on mountain tops.
C)They are enthusiastic about big science-related stories.
D)They are joined by astronomers all across North America.

6.hat do we learn from the conversation about the Oppenheimer comet?关于奥本海默彗星,我们从对话中了解到什么?
A)It will be the most formidable of its kind in over a century
B)It will come closest to Earth in more than one hundred years
C)It will eclipse many other such events in human history
D)It will be seen most clearly from Denver's mountain tops.

7. What does the woman say people will only see inthe skywithout atelescope?女士说,如果没有望远镜,人们只能在天空中看到什么?
A)A blur. C)The edge of our galaxy.
B)Stars. D)An ordinary flying object.
C)The edge of our galaxy.
D)An ordinary flying object.

8. What do scientists at the Denver Observatory advise amateurs do to facilitate theirobservation?丹佛天文台的科学家建议业余爱好者做些什么来为他们的观测提供便利?
A)Use professional equipment. C)Fix their eyes due north
B)Climb to the nearby heights D)Make use of phone apps
C)Fix their eyes due north
D)Make use of phone apps

答案详解:
image.png

 楼主| 发表于 2024-12-6 23:44:08 | 显示全部楼层
本帖最后由 羽毛先生 于 2024-12-7 00:18 编辑


SectionB
Passage One

原文:
付费内容
游客,您好!如果您要查看本帖隐藏内容请向楼主支付100欢乐豆
 楼主| 发表于 2024-12-7 00:16:31 | 显示全部楼层
Section C
Recording One
Section C
Directions:In this section,you will hear three recordingsoflectures or talks followed by three or four questions.The recordings will be played only once.After you hear a question,you must choose the best answer from the four choices marked A),B),C)and D).Then mark the corresponding letter onAnswer Sheet 1 with a single line through the centre.
付费内容
游客,您好!如果您要查看本帖隐藏内容请向楼主支付200欢乐豆
您需要登录后才可以回帖 登录 | 注册

本版积分规则

QQ|Archiver|手机版|小黑屋|i视i城市|攀枝花羽名网络科技旗下网站 ( 蜀ICP备13004335号-2 )

GMT+8, 2026-5-24 03:27 , Processed in 0.808045 second(s), 32 queries .

Powered by Discuz! X3.5

© 2001-2026 Discuz! Team.

快速回复 返回顶部 返回列表